铁运动脉 — 横跨欧亚 高效便捷

专注运营中欧班列、中俄班列、中亚班列等国际铁路运输路线,时效稳定,仓位保障。公司融合现代物流与供应链管理和服务理念,为客户提供以国际铁路运输为主的全方位、一体化综合物流服务。

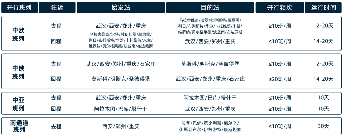
线路矩阵

中欧班列

覆盖德国/波兰/俄罗斯/白俄罗斯等多个国家(双向)

中亚班列

连接哈萨克斯坦/乌兹别克斯/塔吉克斯坦等国家(双向)

中俄班列

提供中国至俄罗斯主要城市的班列服务(双向)

过境运输

承接经中国过境至第三国的铁路运输业务

精品线路

优势线路

中欧和中俄去回程

热门线路

南通道班列去程

特色线路

中欧去回、中俄和中亚去程拼箱

经典线路

中蒙、海铁去程和东盟去回程

产品优势

时效性强

按固定时刻表运行,受天气(如台风、大雾)影响较小,延误率低于海运和空运

灵活度高

铁运无需中转港口,避免二次装卸费用,尤其在内陆地区更具成本优势

成本优势

相比空运,铁运价格性价比更高且优惠

安全性好

颠簸少、温控稳定,适合精密仪器、电子产品等高值货物

可定制化

提供整列/拼箱服务,满足大批量货物运输需求

绿色认证

相比空运和公路运输,铁运碳排放更环保

班期与时效